Battle Windows
From Kirby Speedrunning Wiki
				
				
				Jump to navigationJump to search
				
				
Random Number Generation
Turn Order
Attacks
Ability Appearance
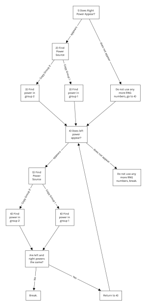
When it is Kirby's turn to attack, abilities have a chance of appearing on each side of the screen. Several random numbers are used during this process. This calculation is different from power calculation in The Arena.
Procedure
- 1.) Determine if a power will appear on the right side:
- 64 < RNG < 127: Power appears
 - Else: Does not appear (Skip steps 2 and 3)
 
 
- 2.) Determine which pool to choose from:
- 0 < RNG < 63: Pool 1 (Sprite number 90)
 - 64 < RNG < 127: Pool 2 (Sprite number 91)
 - 128 < RNG < 191: Pool 1 (Sprite number 90)
 - 192 < RNG < 255: Pool 2 (Sprite number 91)
 
 
- 3.) Choose a power from the pool previously determined:
 
- 4.) Determine if a power will appear on the left side:
- 128 < RNG < 191: Power appears
 - Else: Does not appear (Skip steps 5 and 6)
 
 
- 5.) Same as step 2
 - 6.) Same as step 3
 
Notes:
- If no abilities appear for 3 consecutive turns, abilities will appear from both sides on the next turn (steps 1 and 4 are skipped).
 - In the rare circumstance that abilities appear on both sides, and both sides contain the same ability, step 4 will be repeated again after step 6. This will continue to repeat until either both abilities are different, or only a right side ability appears.
 
